Fossil Group






The look and feel of an analog watch, but using haptic, LED's, and digital movement to create the ultimate hybrid watch with a connect mobile application.
Going beyond time and allowing your watch to be an extension of your phone with triggers, notification, and tracking.
Company
Details
Role: UX/UI Design
Company: Fossil Group
Individual contributor W/ team support
Timeline: 4 month
An American fashion designer and manufacturer founded in 1984. heir brands include Fossil, Relic, Michele Watch, Skagen Denmark, Misfit, WSI, and Zodiac Watches. Fossil also makes licensed accessories for brands such as BMW, Puma, Emporio Armani, Michael Kors, DKNY, Diesel, Kate Spade New York, Tory Burch, Chaps, and Armani Exchange.
Discovery
What should be the Outcome?
Convey the concept and method of goal tracking through a clear user interface that is optimized for the task of tracking a goal, while also maintaining as much consistency with activity and sleep tracking as possible.
Adapt and enhance the Filtered Notifications feature from Fossil Q to Portfolio.
Follow the principle of parity across multiple devices.
Feature Breakdown
Global Features
Profile
Settings
Device Management
Find My Device
Last Device Location
Device Specific Features
Tracker
Activity
Sleep
Notification
Tracker w/ Haptic
Activity
Sleep
Notification
Alarms
Hybrid Watch
Activity
Sleep
Notifications
Alarms
Goal Tracking
Link
Time Zones
Define
Tracker site architecture
Each device will have its own structure based on the limitations on the device.
The Tracker device is the most restrictive in allowed features.


Tracker w/ haptic site architecture
Each device will have its own structure based on the limitations on the device.
The Tracker w/ haptic device allows for the additon of the alarms feature.


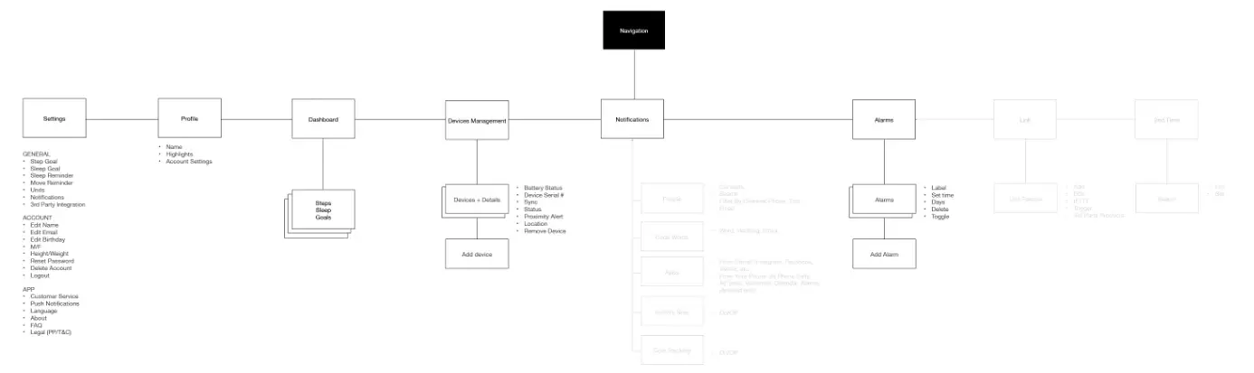
Hybrid watch site architecture
Each device will have its own structure based on the limitations on the device.
The hybrid watch allows all features offerd by Fossil Q.


Iterate
Experience and wireframes
After understanding the scope and setting the information architecture we moved into functionality and layout.
Based on the site architecture we explored the navigation modal to solve all three device types.


Experience and wireframes
When people open their app during the day they are most likely to want to see how they are doing today.
Occasionally they will want to go and look at their history to check how they are making progress.


Hi-Fidelity Comps
Goal progress indicator
Detail view
Weekly view
Monthly view


Execution


Hi-Fidelity Comps
Goal progress indicator
Detail view
Weekly view
Monthly view


Execution


Status and thoughts
We solved for strong challenges pairing hardware and software. Paying close attention to user experience and brand identity.
This app went live in 2016 and continues to improve.
Takeaways
P. 405.414.6892
E. chasepogrady@gmail.com
All works has been designed my Chase O'Grady