Jamit




Jamit displays venues from all over the United States and displays their information, events, and menu.
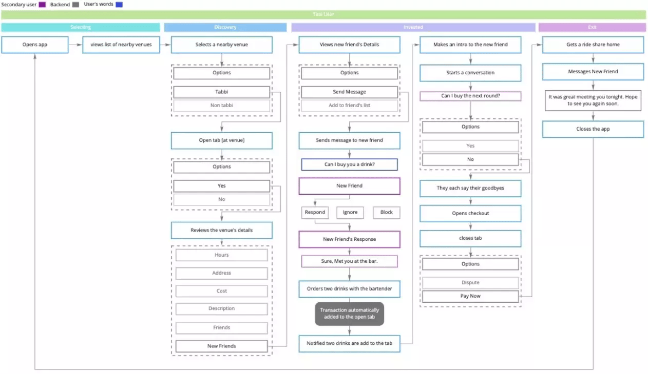
Once checked into a location you can open a tab at that venue and see if friends or others are in that location.
Company
Details
Role: Sr. Product Designer
Company: Digital Scientist
Individual contributor
Timeline: 1 month
A small start-up company hoping to make an impact into the food and entertainment industry.
Discovery
What is the problem?
Having a social life can be a real pain and lead to frustration. Even further, finding friends to join you can make it harder.
Once you find a place you may want to meet new people, but anxiety can get in the way.
Finally, after you find something to do, opening a tab or buying drinks can add to the frustrating night.
Empathize
Research
We talked with serveal participants that voiced their concerns. We reviewed the data and surfaced the insights.


Insights
An all -in one solution
Search engine for venue discovery
Complex filtration: venues, new/saved, venues with friends
Coordinate with your friend groups what your plans.
Communication with friends
A way to meet new people while out.
Simplified way for payment services.
Define
It's about the user's journey
With the insights discovered, we started journey mapping and creating a site architecture.


Site Architecture




Ideate
Iterative Wireframing
Location listings
Search bar
Filtration
Venue details
Friends locations


Execution
High Fidelity First time users
After deciding our structure and layout we set forward to design a final comps to hand-off to the engineering team.




Landing Screen (Actions)
Select a venue and - review details
Map and listings views
Friends at a venue
Turn - by - turn navigation




Landing Screen (Actions)
Easily open a tab
See how is at the venue before arrival
Direct messaging in and outside of your network


Payment services (Actions)
Review tab
split tab with friends
Apple Pay integration
Checkout
Status and thoughts
Once in beta stage, we proformed several UAT tests with participants to refine the technology engine. This proof of concept is currently seeking round 1 investors.
Takeaways
P. 405.414.6892
E. chasepogrady@gmail.com
All works has been designed my Chase O'Grady